2025-02-27
研究论文
00

目录

AI大模型和平台
文献解析
gemini 2.0 flash(chat)
gpt-4o (chat)
deepseek-r1(api)
gemini 2.0 pro(chat)
deepseek-r1官方(chat)

随着DeepSeek-R1大模型的开源,中国国内掀起了新的AI风潮,各行各业纷纷基于开源模型优化自己的服务。腾讯基于自己公众号的海量数据接入deepseek,并迅速抓住机遇开发了腾讯元宝软件以占领市场,知乎也基于自己平台高质量中文问答接入了deepseek。作为科研工作者,也需要抓住机遇合理的利用AI辅助自己的研究,本文将主要从AI平台,论文写作和文献搜寻展开。

AI大模型和平台

以下是目前主流的AI大模型根据智力分析得到的排名,目前openAI的o3-mini(high)的综合水平最高,deepseek-r1在推理和中文上具备一定的优势,claude 3.7在编程上具备优势,谷歌家的gemini在上下文和生成速度上遥遥领先。

image.png

对于研究而言,编程问题优先推荐claude,工具推荐cursor. cursor是一个基于vscode开发的ide,内部集成了AI,可以自动关联上下文,熟悉vscode的工作者使用cursor可以更加顺手。而文献查找问题,可以使用谷歌的gemini,因为谷歌学术平台的数据库肯定被用来训练了,里面大量的文献元数据有利于gemini查找文献相关的问题:比如推荐某个领域的前沿研究。但是要注意,AI依旧可能生成虚假的文献信息,必须要仔细查证。

文献解析

利用AI解析文献是本文的重点,通常将pdf文件上传,然后输入提示词解析,下面是常用的提示词

=== 基础信息提取模板 ===

1. 请提取论文的核心研究问题、理论框架及学科定位,用不超过300字概括其学术坐标 2. 分析作者在采用的研究方法,按照①实验设计 ②数据来源 ③分析工具 ④验证方式的结构列表呈现

=== 深度内容挖掘提示 ===

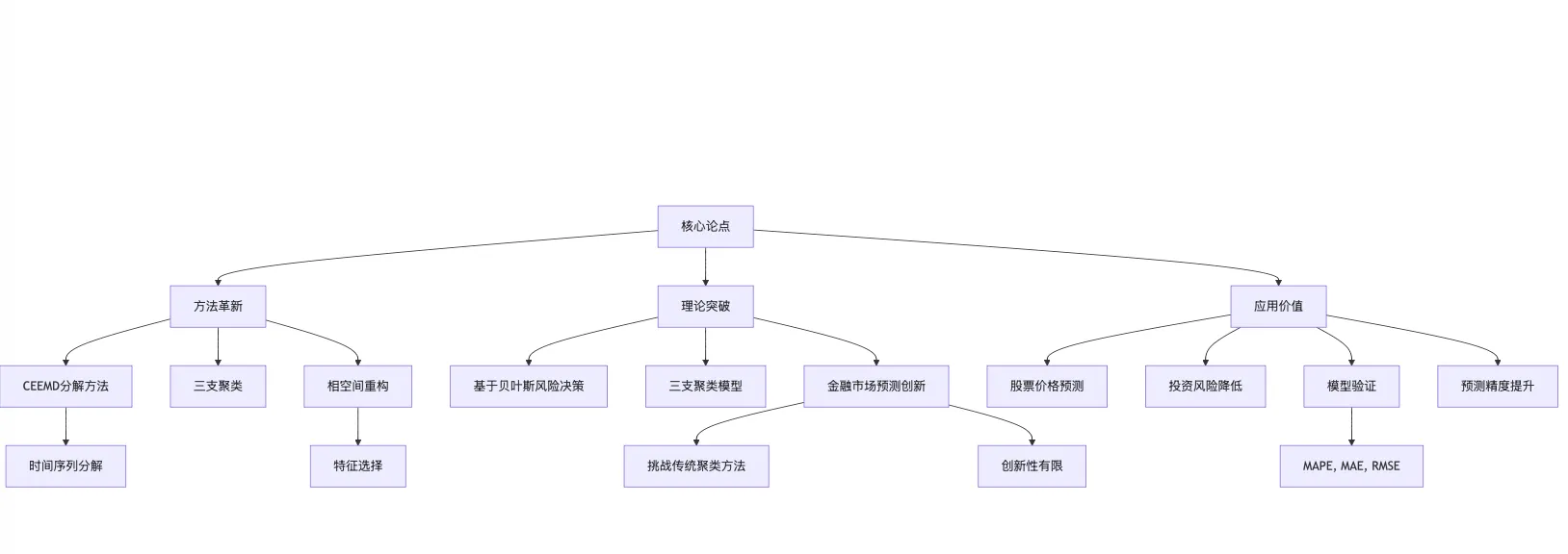
对比该文献领域近三年顶刊论文,从以下维度识别创新性: 理论突破(权重30%) 方法革新(权重40%) 应用价值(权重30%) 给出量化评分及依据, 并将全文论证逻辑可视化为思维导图,要求包含: 核心论点(红色节点) 支撑论据(蓝色节点) 反驳观点(黄色节点) 数据支撑(绿色节点) 输出Markdown格式流程图

下面我将做一个简单的benchmark,上传一篇论文的pdf,然后根据输入以上提示词得到最后的思维导图

gemini 2.0 flash(chat)

image.png

gpt-4o (chat)

image.png

deepseek-r1(api)

image.png

gemini 2.0 pro(chat)

image.png

deepseek-r1官方(chat)

image.png

简单对比了这几个常用的模型生成的思维导图,完全符合要求的只有deepseek-r1的api,其他几家各有问题。目前而言,在一众免费可用的模型中,还是deepseek-r1比较强,其他几家更优秀的模型我并未对比,因为成本相对过于高昂。此外使用api控制好tp值,设置在较低的情况下,对于论文分析的生成效果会更好。调用api是通过chatbox本地解析,不排除解析pdf对于生成效果的影响,有可能优秀的pdf解析会考虑到多模态。

本文作者:James

本文链接:

版权声明:本博客所有文章除特别声明外,均采用 BY-NC-SA 许可协议。转载请注明出处!